首頁
產品領域
執行長的話
合作企業
重大訊息
關於威宏
公司簡介
工廠資訊
組織圖
產品與服務
產品介紹
認證專區
智慧生產
永續發展
公司治理
董事會
功能性委員會
內部稽核組織及運作
股東服務
財務資訊
股價資訊
股東會資訊及股東結構
股東問答
聯絡我們
ESG 專區
社會參與
利害關係人
公司治理評鑑
搜索
EN
菜單
EN
最新消息
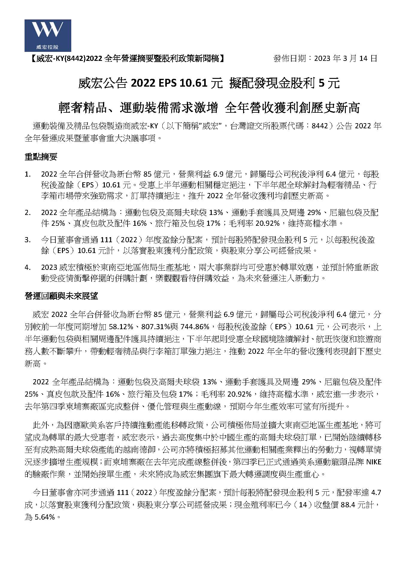
2023/03/14 威宏-KY(8442)2022全年營運摘要暨股利政策公告新聞稿
2023 年 3 月 19 日
發布自
wwholding
開啟 2023 年 3 月 14 日
0
評論
更新的
2023/03/07 轉單效應持續加大 威宏2月營收6.5億元創同期新高
返回列表
較早
2022年股東常會議事手冊
發佈留言
取消回覆
發佈留言必須填寫的電子郵件地址不會公開。
必填欄位標示為
*
留言
*
顯示名稱
*
電子郵件地址
*
個人網站網址
在
瀏覽器
中儲存顯示名稱、電子郵件地址及個人網站網址,以供下次發佈留言時使用。
Δ
搜索
首頁
產品領域
執行長的話
合作企業
重大訊息
關於威宏
公司簡介
工廠資訊
組織圖
產品與服務
產品介紹
認證專區
智慧生產
永續發展
公司治理
董事會
功能性委員會
內部稽核組織及運作
股東服務
財務資訊
股價資訊
股東會資訊及股東結構
股東問答
聯絡我們
ESG 專區
社會參與
利害關係人
公司治理評鑑
側邊欄